Stefan's Blog

Fehlerkultur im Projekt

Veröffentlicht 05.09.2025
image

Heute will ich auf das Böse Wort "Fehler" eingehen. Fehler passieren und Menschen sind keine Maschinen. Dass sollte im Projekt so klar sein, wie im privaten Leben. Daher sollte es eine Fehlerkultur in Projekten geben.

Diese Fehlerkultur sollte nicht erst beschrieben werden, wenn Fehler passiert sind, sondern als Teil der Projektvorgehensweise gesehen werden. Als naheliegend in der Projektarbeit sind Programmierfehler, die zu Fehlern in der Anwendung führen. Solche Fehler müssen behoben werden. Idealerweise wird der Fehler genau beschrieben und zur Behebung an die Entwicklung gegeben. Anders ist es bei organisatorischen, prozessualen oder architektonischen Fehlern. Hier gibt es keine genaue Vorgehensweise, wie und wo sie aufgenommen, beschrieben und zur Behebung weitergegeben werden. Mehr noch, hier wird über Fehler nicht gesprochen.

Aber sie passieren auch hier. Sei es, dass Mitarbeitende nicht ausreichend geplant oder geschult oder erfahren sind, der Ablauf eines formulierten Prozesses umständlich und schwer verständlich ist, oder eine geplante technische Lösung doch nicht so flüssig oder mit geringem Aufwand umgesetzt werden kann. Dann passieren auch Fehler, wenn sich jemand zu wenig auf ein Thema zu konzentriert.

Das kann von einer Kleinigkeit, die selbst behoben werden kann, bis zu grossen Auswirkungen, die sogar ein Projekt in Schieflagen bringen, führen.

Dass sind nur Beispiele von Fehlern, die in einem Projekt eingeplant und berücksichtigt werden müssen. Daher sollte eine offene Fehlerkultur in einem Projekt gelebt werden. Fehler sind immer mit ungeplanten Aufwänden verbunden. Sei es nur zeitlich, oder aber auch finanziell, wenn beispielsweise eine andere Technologie, die umfangreicher umgesetzt werden muss, oder teurer ist, genutzt werden muss.

Es bringt aber niemandem etwas, Fehler, die Auswirkungen auf andere oder das gesamte Projekt haben, zu verschweigen. Fehler, die solche Auswirkungen haben, kommen früher oder später ans Licht und je später ein Fehler aufgedeckt wird, desto aufwändiger ist er, ihn zu beheben.

Daher sollten Fehler, wenn sie nicht direkt und nachhaltig behoben werden können, offen kommuniziert werden und immer den Blick nach vorne haben. Ist ein Fehler passiert, ist es zum einen wichtig, den Grund für den Fehler abzuschaffen, dann aber gleich an den Lösungsweg gehen um die Auswirkungen so gering wie möglich zu halten.

Um die Fehlerkultur auch offen im Projekt zu handhaben, sollte zu Projektbeginn offen mit dem Slogan „Fehler passieren, lasst uns offen und ohne Vorwurf damit umgehen, und schnellstmöglich die Behebung angehen“ geworben werden.

Niemand macht gerne Fehler und gesteht sich oder anderen Fehler ein. Auf der anderen Seite sind Fehler ein wichtiger Punkt im Lernprozess. Niemand kommt allwissend auf die Welt.

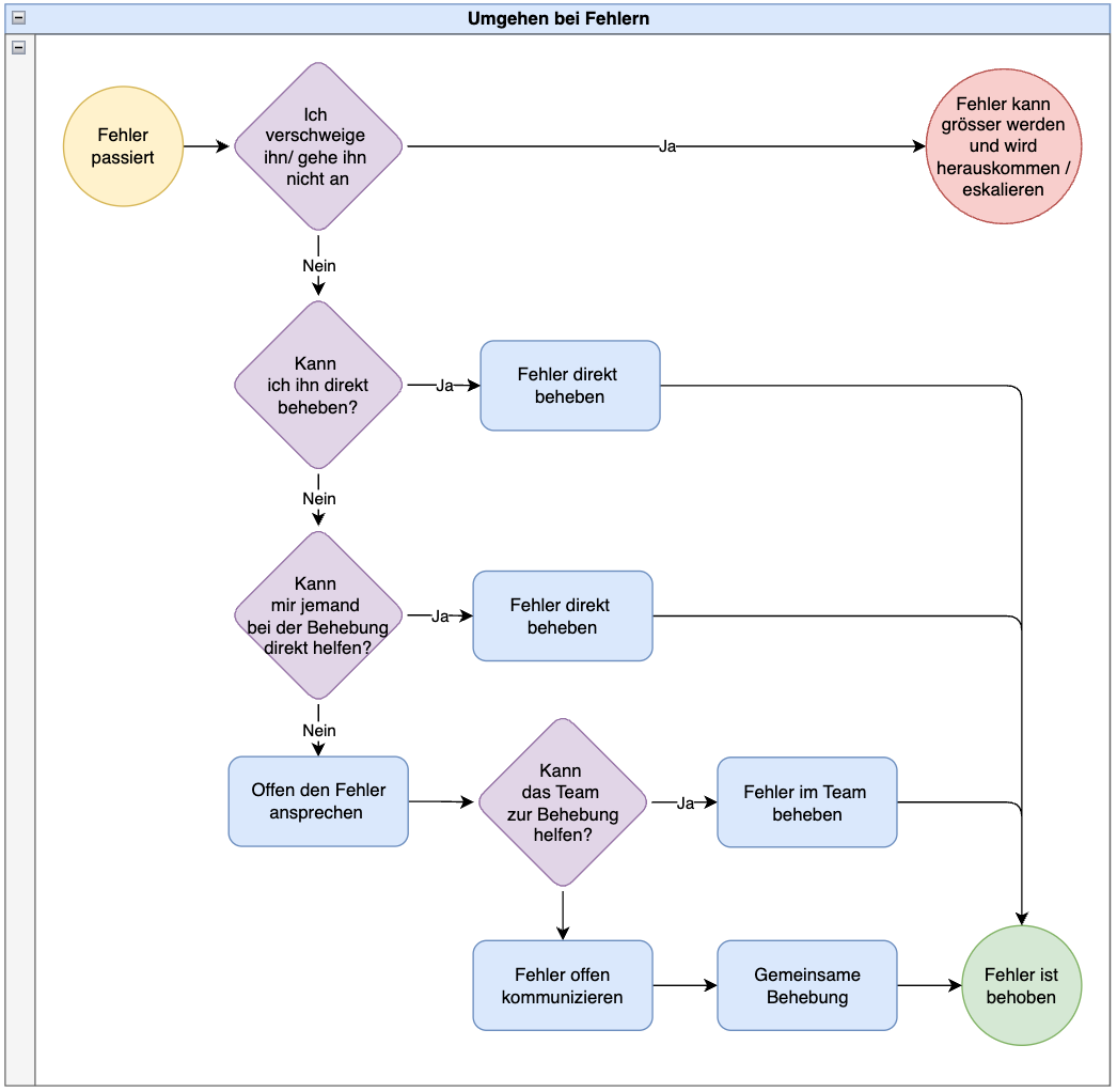
Die Grafik verdeutlicht das Vorgehen bei Fehlern.