Stefan's Blog

Das Prozess Ablaufdiagramm

Veröffentlicht 30.08.2024
image

Sind die Use Cases und deren Prozesse identifiziert, müssen die Prozesse nun inhaltlich identifiziert und allen verständlich aufgeschrieben werden. Die Frage ist, wie kann ein Prozess am einfachsten beschrieben werden, dass alle Beteiligte verstehen um was es geht.

Es gibt eine Vielzahl von Möglichkeiten und Komplexitätsgraden. Da es Beteiligte mit teilweise noch keiner Erfahrung bis hin zu Spezialisten in der Darstellung und Beschreibung von Prozessen geben kann, sollte es eine für alle verständliche Beschreibung sein.

Am Besten ist eine Visualisierung als Ablaufdiagramm. BPMN (Business Process Model and Notation) ist eine Visualisierungs-Art, die sehr komplexe Abläufe visualisieren kann. Diese Darstellungsart kann mit ihren vielen unterschiedlichen Objekten sehr genau in einem Ablauf-Bild dargestellt werden. Das ist aber auch genau der Nachteil.

Um diese Art der Darstellung lesen und verstehen zu können, müssen allen Beteiligten die Objekte bekannt sein. Da der Wissenstand der Beteiligten sehr stark variiert, sollte die Darstellung so einfach wie nötig sein und lieber etwas weglassen als ein absolut korrektes, aber auch komplexes und teils unübersichtliches Ablauf-Bild zu erstellen.

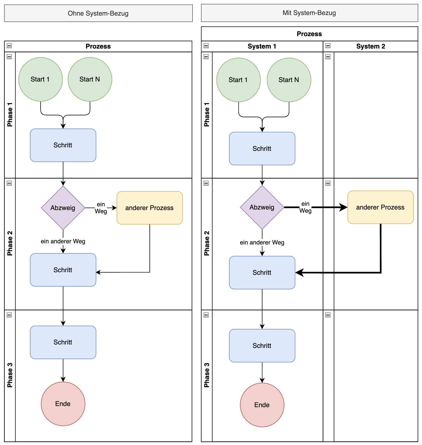
Bei einer Darstellung auf einem Bildschirm oder ausgedruckt als Blatt Papier stehen nur 2 Dimensionen horizontal und vertikal zur Verfügung. Folgende Auflistung beschreibt die Elemente:

  • Ein Prozess ist eingerahmt und hat einen Namen
  • Unterteilt sein kann der Prozess in Phasen vertikal untereinander
  • Unterteilt sein kann der Prozess in Systeme horizontal nebeneinander
  • Die Prozess-Ablauf Schritte
    • Sind aufgeteilt in Start, Schritt, Abzweig, Anderer eingebundener Prozess und Ende
    • Sie müssen mit einem klaren Ablauf verbunden sein, wobei eine Schnittstelle zwischen Systemen fett verbunden ist
  • Beschreibungen oder Kommentare zu der Visualisierung sind in einer Tabelle darunter erfasst
  • Die ausführende Rolle des Schrittes kann im Text eines Schrittes erfolgen, oder in der Beschreibungs-Tabelle
Mehr braucht es nicht, auch sehr komplexe Prozesse einfach zu visualisieren. Der Unterschied mit und ohne System-Bezug ergibt sich aus der Vorgehensweise. Ohne ist die "Soll-Beschreibung" und mit ist die "Übersetzung in Systeme"