-
Stefan Scheer
Wilkommen auf meiner Seite
-
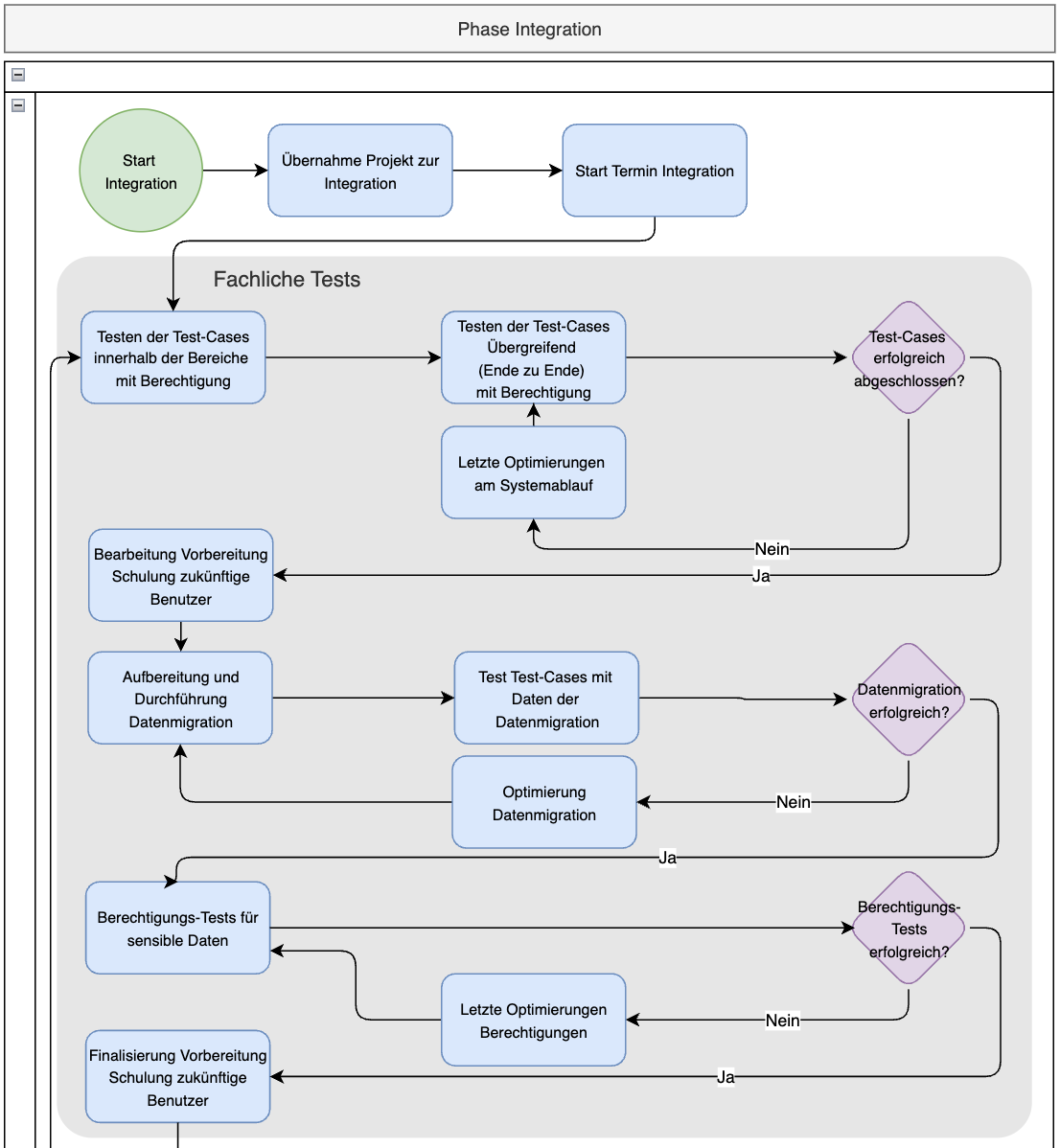
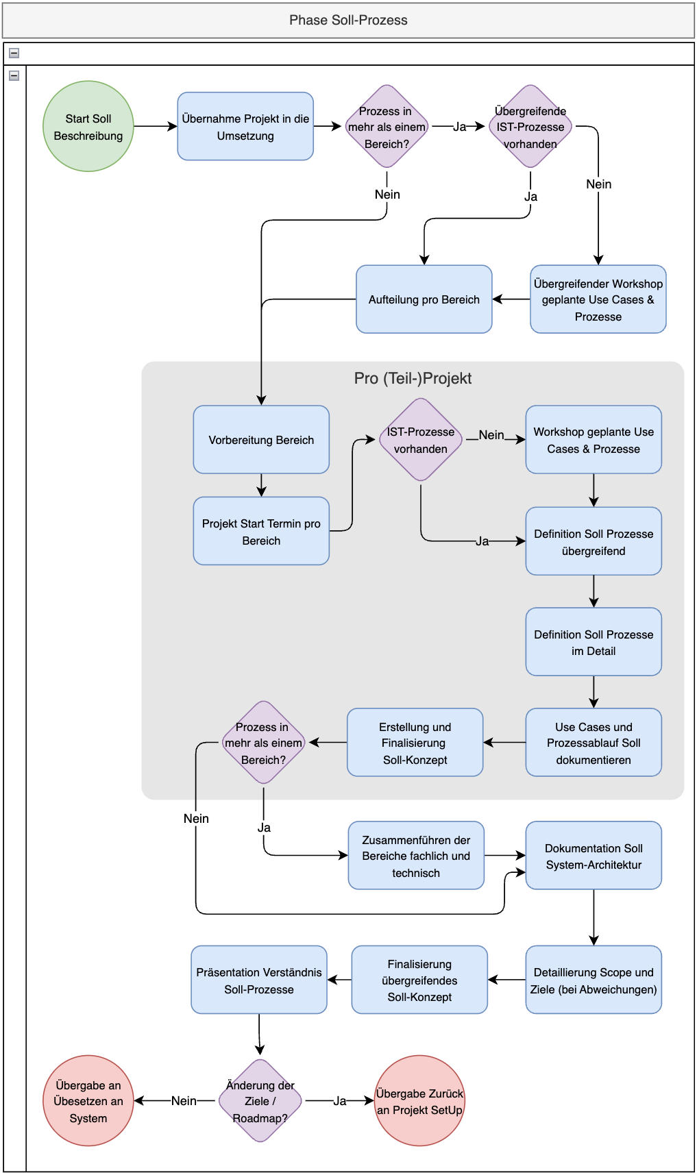
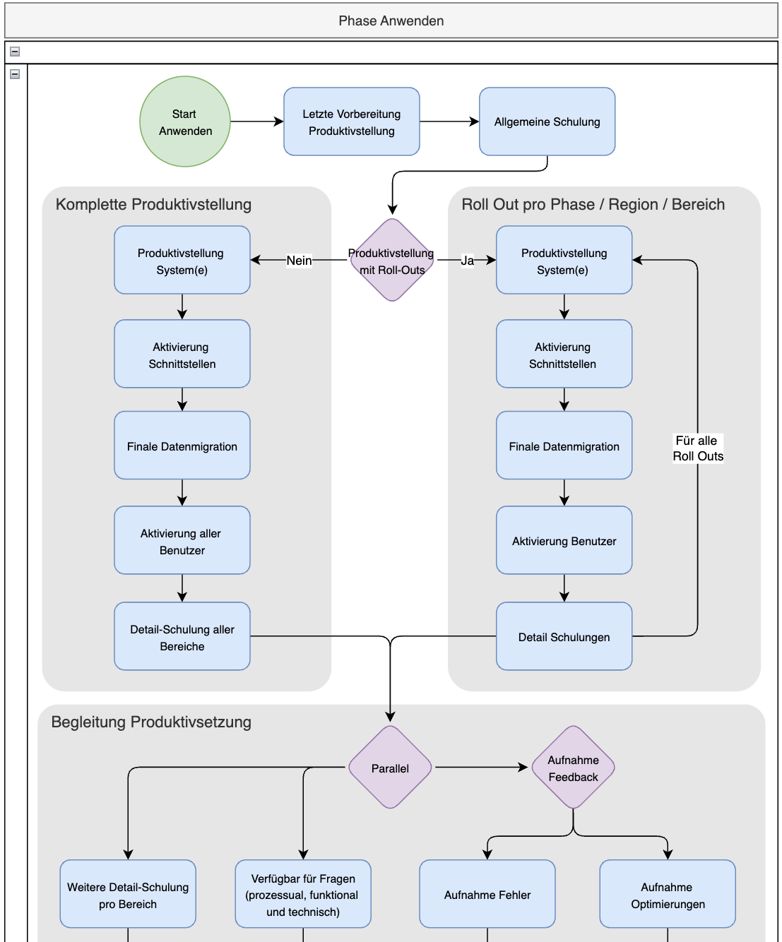
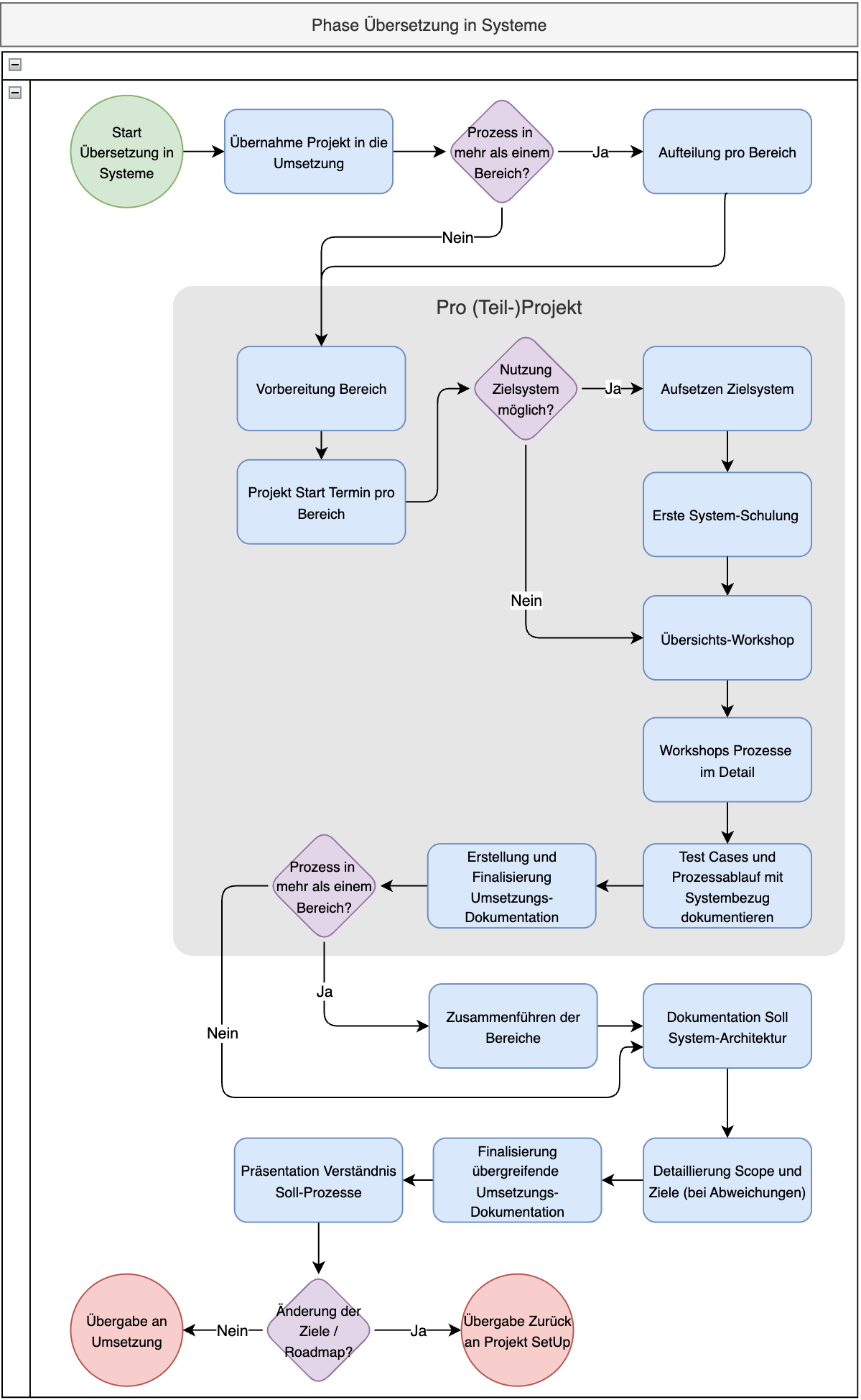
Prozessberatung
Das wichtigste an einer Software ist der zugrundeliegende Prozess
-
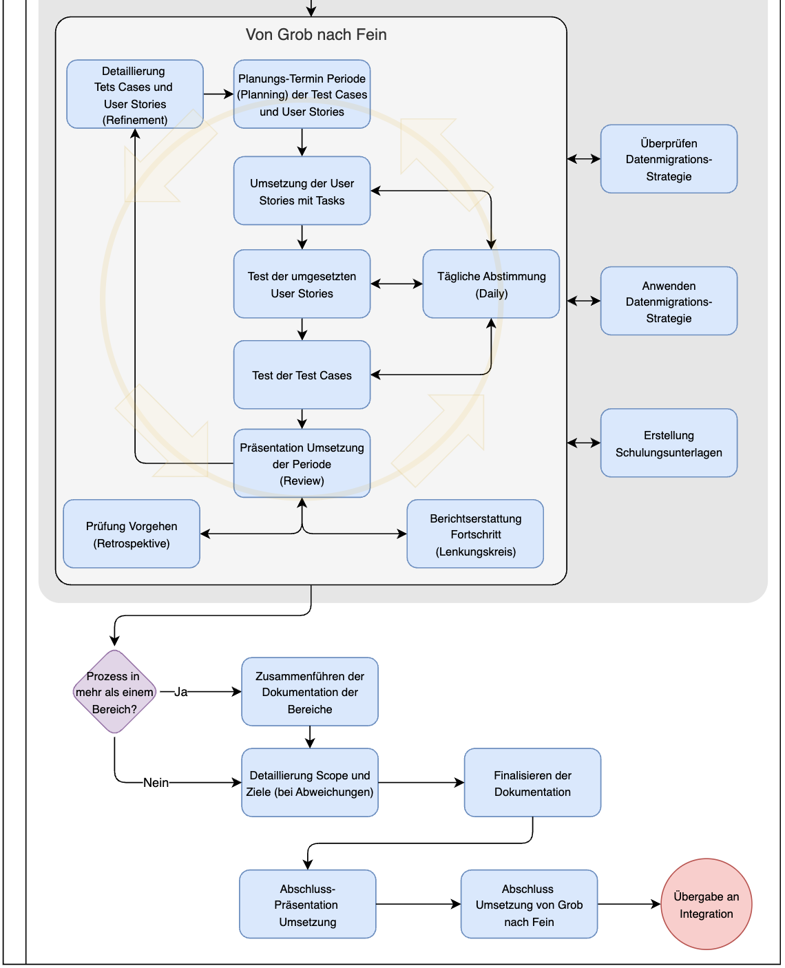
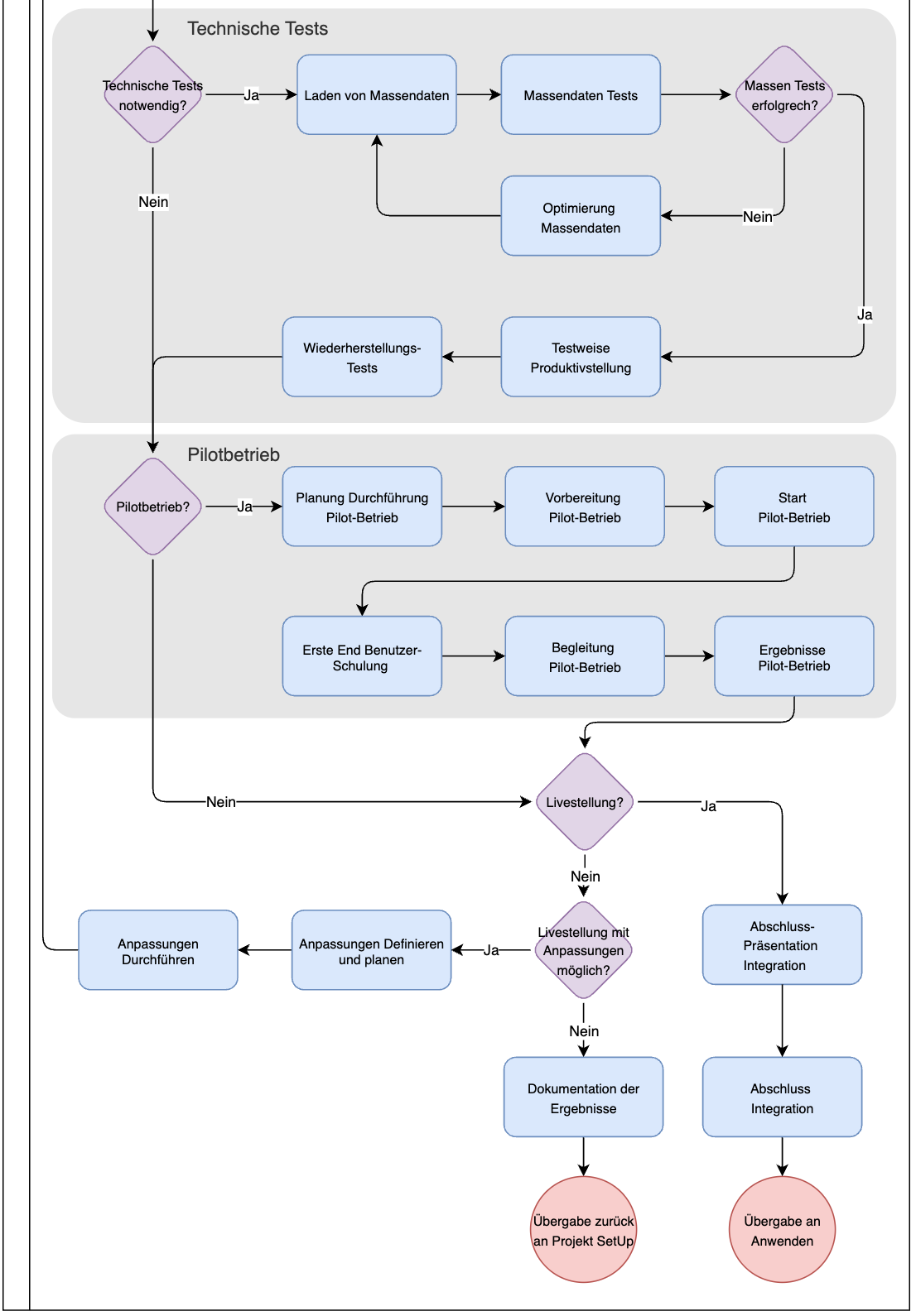
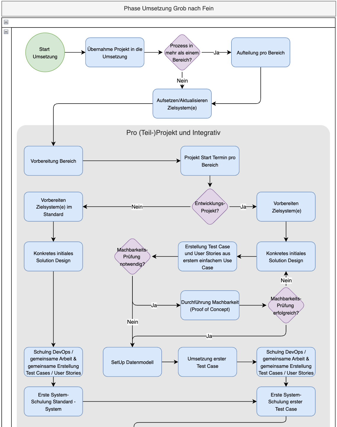
Systemarchitektur
Ohne gutes Datenmodell kann es keine gute Software geben
-
Whisk(e)y
Keine harte Arbeit ohne Geniessen
